YUY-JD86空调/冰箱制冷制热实训考核装置由空调和冰箱两部分组成,本文主要阐述空调部分的内容。该装置集制冷系统、电气控制系统和故障模拟系统于一身.将其立体布局于可移动的实验平台上。具有综合性、成套性、直观性、开发性和实验性等特点。广泛的被各大中专院校和高职高专类院校制冷空调专业实验实训室所采用。
此装置将构成冰箱和空调制冷系统的各种设备、元器件分别布置于实验平台上,一方面便于教师的讲解和演示:另一方面为学生提供全景式的设备展示。使学生对构成冰箱空调制冷系统的各种相关设备及元器件、制冷循环、制冷系统工作过程、制冷剂流动方向、制冷剂状态等一目了然,同时该装置还具有针对性的设计了冰箱空调电气控制故障检测箱,从而大大的降低了学生对较为复杂的冰箱空调制冷设备、制冷原理和控制电路等的理解难度。为实现一体化教学提供了设备,对提高教师的教学质量,增强学生的动手能力起到了很好的推动作用。
1.空调实训装置使用方法及技巧
1.1空调制冷系统
YUY-JD86空调/冰箱制冷制热实训考核装置的空调制冷系统主要包括压缩机、室内换热器(蒸发器/冷凝器)、室外换热器(冷凝器/蒸发器.)、毛细管、干燥过滤器、电磁四通换向阀、电磁阀、压力表、单向止回阀、视液镜等。其制冷系统示意图如图1所示。

图1
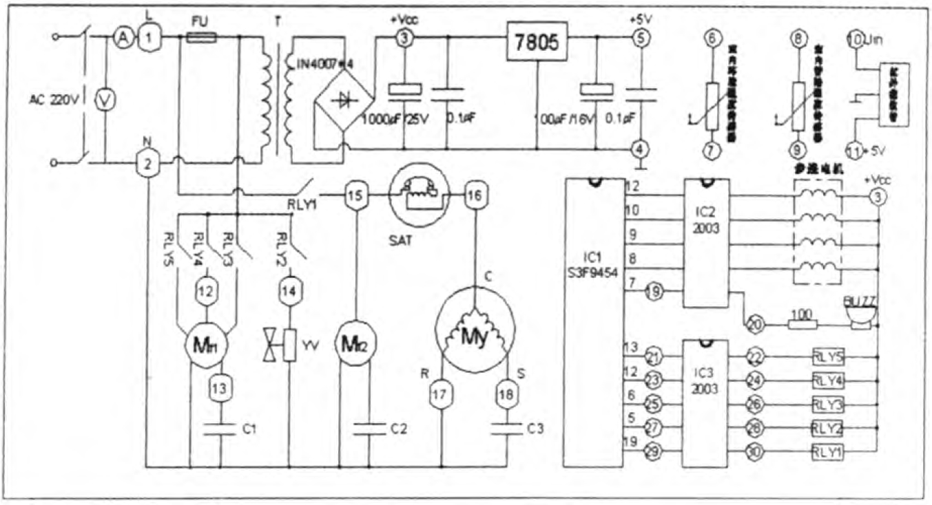
1.2空调电控系统
空调电控系统主要包括电源电路、温度传感器、红外线接收管、继电器、风机、压缩机、过载保护器、电磁四通阀、CPU、反响驱动器、步进电机、蜂鸣器等。其电气控制线路示意图如图2所示。

图2
图中,1一压缩机;2一电磁四通换向阀;3一室外换热器;4一手调式连接阀;5一视液镜;6一过滤器;7一毛细管;8一单向阀;9一制热毛细管;10一过滤器;11一空调阀;12一室内换热器;13一空调阀;14一气液分离器;15一室外风扇电机;16一室内风扇电机;17一高压表;18一低压表;19一高压出气管;20一室外换热器进气管;21一室外换热器出气管;22一室内换热器进气管;23一室内换热器出气管:24一低压回气管。


上一篇:焊工实习模拟教学方法探索
本站部分图片和内容来源于网络,版权国内自拍 在线 亚洲 欧美所有,如果您认为我们侵犯了您的版权请告知我们将立即删除 沪ICP备16023097号-11